2026-01-16 14:01

河北省财政厅关于提前下达2026年省级大气污染防治专项资金的通知
各市(含定州、辛集市)、有关省财政直管县财政局:
为提高预算编制的完整性,加快预算执行进度,现提前下达2026年省级大气污染防治专项资金,重点用于农村新能源开发利用、畜禽粪污资源化利用等方面,具体下达情况见附件。该资金支出列“2110301大气”科目。
请提前做好预算编制、指标安排等相关工作,切实加强项目资金绩效管理,确保资金使用规范、安全、高效。上述资金待2026年预算年度开始后,按有关规定和程序拨付使用。
附件:1.提前下达2026年省级大气污染防治专项资金分配表
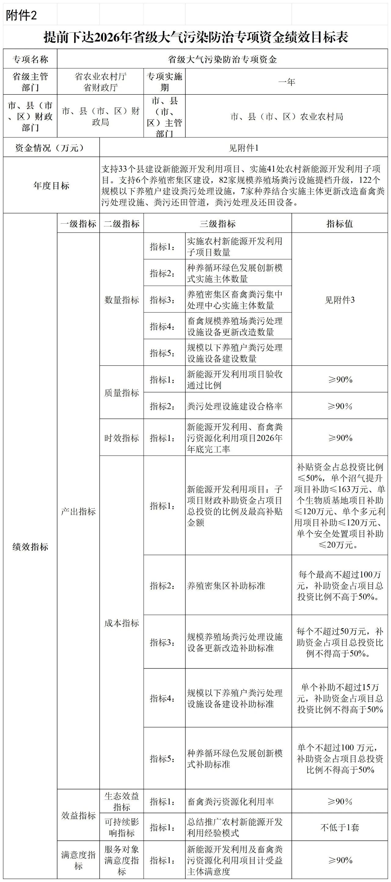
2.提前下达2026年省级大气污染防治专项资金绩效目标表
3.提前下达2026年省级大气污染防治专项资金绩效指标表
河北省财政厅
2025年12月17日


文章来源:能源时代

地址:济南市二环东路3966号东环国际广场B座1104室
电话:0531-83532222/21
传真:0531-83532333
